Questionários - Wibx Business

O ecossistema Wibx é formado por vários aplicativos que tem como base a moeda Wibx, neles os usuários podem participar de diversas atividades e receber recompensas. Todo conteúdo dos apps é configurado no Wibx Business, uma plataforma B2B que traz diversas possibilidades de criação de campanhas e ações gamificadas. 

Nesse projeto foi realizado o design da área de questionários da plataforma, em que as marcas podem criar pesquisas, avaliações e quizzes para os usuários dos aplicativos e definir recompensas por perguntas respondidas ou questionários completos. Essa é uma ferramenta de grande utilidade para as marcas entenderem o perfil e o comportamento do seu público, sua percepção sobre a marca e gerar insights para novos produtos e serviços.

O design da interface da seção de questionários no aplicativo já estava pronto com todo o fluxo e as telas aprovadas, a minha tarefa no projeto foi planejar como seria feita a configuração de todo o conteúdo na plataforma e projetar o design dessa estrutura, garantindo que corresponda ao que foi definido para os apps.

Produto

Plataforma Web

Atuação

UX-UI Designer

Duração

2 meses

Empresa

Wibx Company

Objetivos do projeto

  • Projetar uma nova estrutura para criação de questionários
  • Adequar a criação de questionários aos padrões da plataforma
  • Garantir que o projeto corresponda ao design dos aplicativos
  • Agregar valor aos produtos Wibx com a nova ferramenta
  • Aproximar as marcas do seu público, proporcionando uma troca genuína
  • Dar aos usuários dos apps uma nova forma de ganhar recompensas  

Etapas do projeto

Desk Research e Benchmark

Antes de começar a desenhar qualquer tela ou wireframe realizei uma pesquisa de referências para analisar produtos similares que existiam no mercado, como Google Forms, Forms da Microsoft, Survey Monkey e Typeform.  Analisei a jornada do usuário dessas ferramentas e o visual das interfaces, observando o comportamento dos componentes. Isso foi importante para entender os padrões desse tipo de estrutura e o que fazia sentido incorporar no meu projeto. Os estudos e a documentação desse processo foram realizados no Miro.

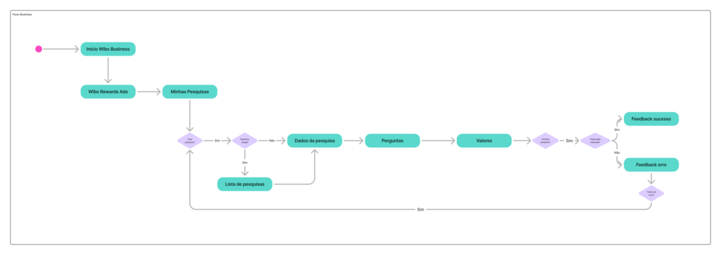
Fluxos e wireframes

Após a pesquisa foi o momento de planejar a área de criação dos questionários e definir quais seriam as etapas e seções, para isso foi desenhado um fluxo completo de todo o processo, mantendo o padrão da plataforma.

Em seguida veio a criação de wireframes para esboçar como seria a interface, o visual dos componentes e como poderiam funcionar.

Design da interface

Por fim iniciei o design de todas as telas, componentes e cenários da área de questionários no Figma e apresentei ao meu time, houveram algumas solicitações de ajustes e correções que realizei posteriormente, mas o projeto foi aprovado e implementado. Em conversas com os desenvolvedores verificamos a necessidade de algumas pequenas mudanças em uma das telas durante o processo de frontend.

Pesquisa com usuários

Atualmente os questionários do Wibx Business estão bem consolidados, nossa equipe utiliza a ferramenta com frequência e sem impedimentos. A plataforma em breve será disponibilizada para clientes, por isso realizamos um processo de pesquisa com usuários e testes de usabilidade para melhorar a experiência antes do lançamento para o mercado.

Nesse processo, os questionários foram testados com usuários reais e o time de UX mapeou pontos de dor e necessidades de melhoria. O principal problema identificado nessa funcionalidade é que não estava claro para os usuários que eles precisavam salvar separadamente cada pergunta do questionário, o botão salvar não estava bem posicionado e o sistema não informava o erro, fazendo com que as perguntas não fossem salvas e gerando retrabalho.  A solução para isso foi inserir alertas para quando os usuários esquecessem de salvar perguntas e fazer com que o sistema não permita que eles avancem para a próxima etapa sem salvar tudo.

Atuação e aprendizados

Na época a equipe de UX contava com apenas dois designers, meu companheiro ficou responsável pelo design das telas do aplicativo e eu pelo design da plataforma, tendo como base o que ele havia criado. Todo o processo apresentado aqui eu pude realizar do início ao fim com bastante liberdade e com a ajuda e supervisão da nossa Product Manager.

Entre os aprendizados que este projeto me trouxe quero ressaltar os três mais importantes:

  • Observar a forma como produtos similares funcionam, respeitando padrões e a forma como usuários já estão acostumados a lidar com interfaces semelhantes.
  • O valor de conversar diretamente com os desenvolvedores e entender o porquê das coisas.
  • A importância de mapear cenários e sempre considerar todas as possibilidades de situações que podem acontecer com os usuários da interface.
  • A necessidade de realizar testes de usabilidade sempre que for possível.
Scroll to Top